Toggle navigation
登入
園所介紹
創校理念
教學特色
師資陣容
環境設備
環繞影像
校園生活
餐點表
作息表
餐點檔案
行事曆表格
校園訊息
最新消息
校園花絮
校園相簿
班級相簿
活動影片
聯絡我們
校園資料
入園須知
愛的叮嚀
收/退費辦法
學齡前幼兒英語教育政
幼兒託藥辦法
本土教育
教學實施計畫
教學活動設計
環境布置
本土教育相關資源
萊茵城堡粉絲團
萊茵城堡粉絲團
資優生粉絲團
資優生文理補習班
最新消息
回列表
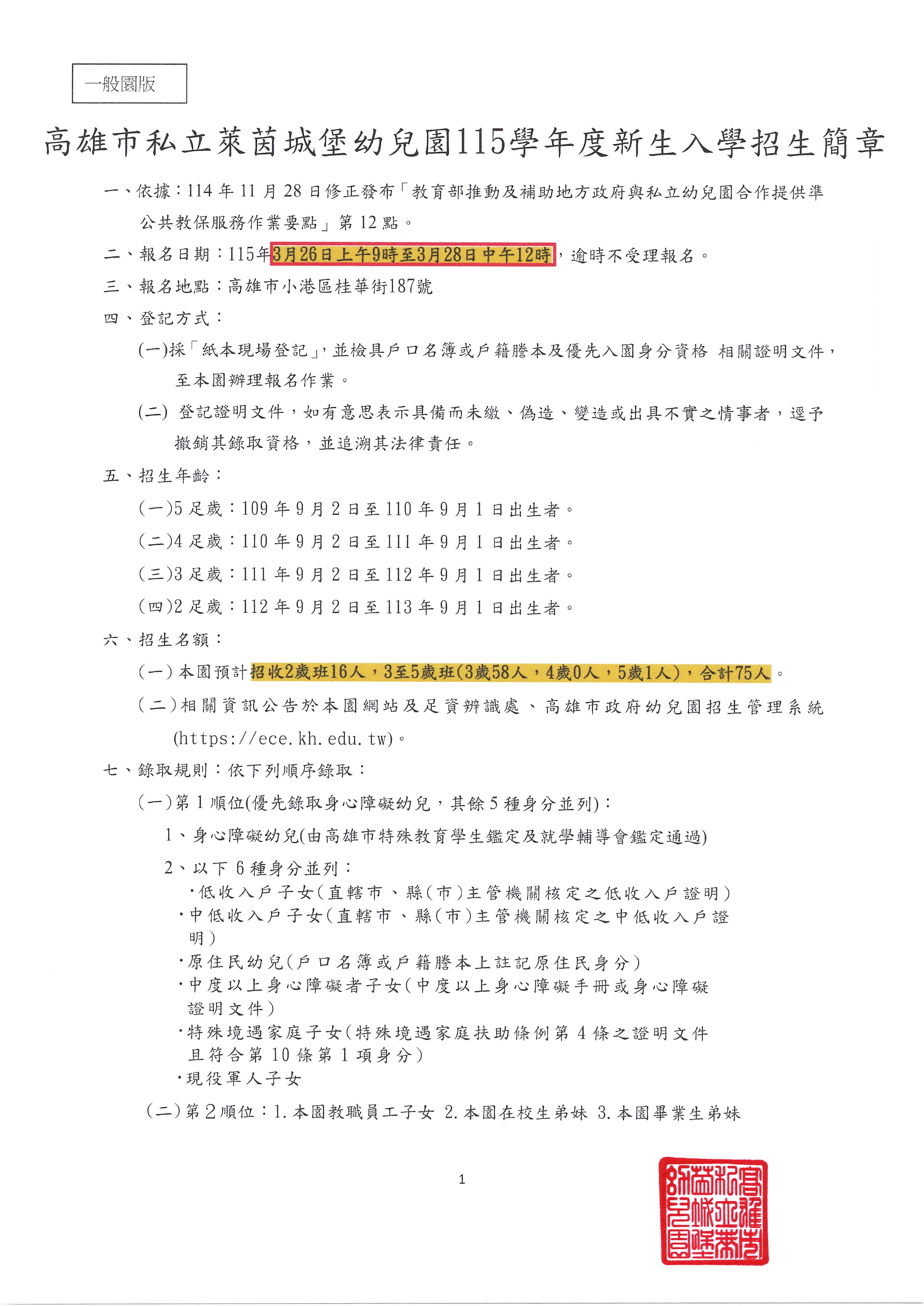
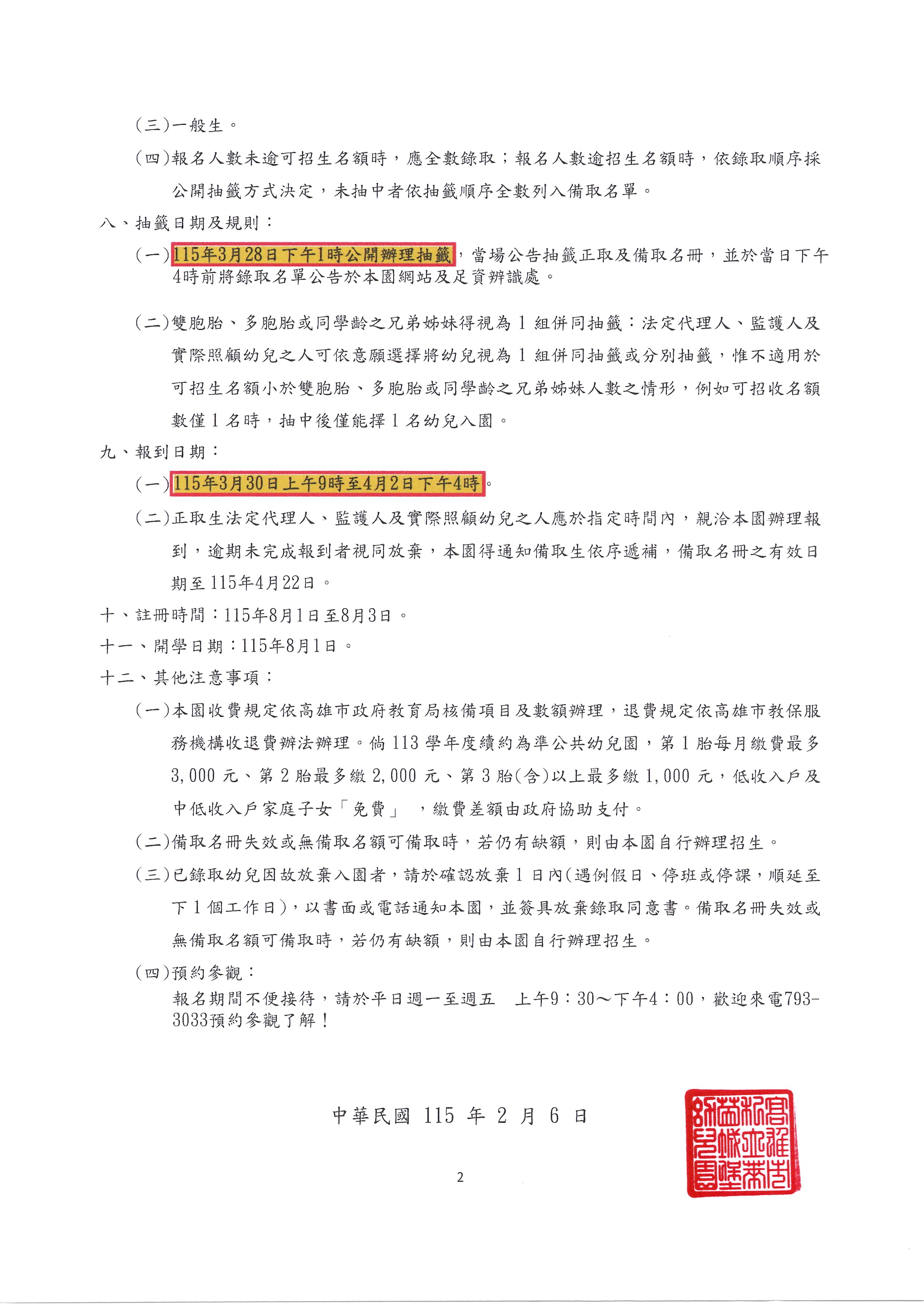
115學年度新生入學招生公告
2026/02/26
回列表
×